登录 注册 退出

总会微信服务号

总会微信订阅号

  • 首页

  • 总会介绍

    • 总会概况
    • 领导班子
    • 公示公告
    • 政策法规
    • 大事记
    • 总会章程
    • 总会内部制度
  • 信息公开

    • 财务会计报告
    • 信息公开专报
    • 年度工作报告
    • 收支明细
  • 新闻资讯

    • 总会动态
    • 县区动态
    • 工作信息
    • 慈善文化
    • 慈善视频
    • 媒体关注
  • 99专场活动

    • 活动规则
    • 活动方案
    • 活动专报
    • 相关资讯
  • 百善家苑

    • 河洛誉龙杯
    • 百善家苑
    • 慈善文化进校园
    • 洛阳史上的慈善名人
  • 慈善项目

  • 服务中心

    • 业务范围
    • 救助服务
    • 捐赠方法
    • 志愿者申请
    • 成为会员
    • 联系我们

总会介绍

  • 总会概况
  • 领导班子
  • 公示公告
  • 政策法规
  • 大事记
  • 总会章程
  • 总会内部制度

项目推荐

  • “河洛慈善·筑梦未来”大学生救助项目

  • “河洛慈善光明行”白内障救助项目

  • 洛阳市慈善联合总会·孟都爱心公益慈善项目

  • 洛阳市慈善联合总会·芊寻寻亲慈善项目

  • 洛阳市慈善联合总会·阳光慈善项目

  • 洛阳市慈善联合总会·“小青柑”助学发展项目

  • 洛阳市慈善联合总会· 儿童医疗救助慈善项目

  • 洛阳市慈善联合总会·洛阳市社会组织联合会好人关爱慈善项目

我要捐赠

  • 在线捐赠

    ONLINE DONATION

  • 捐赠方式

    DONATION METHOD

  • 捐赠查询

    DONATION QUERY

微信扫一扫,关注我们

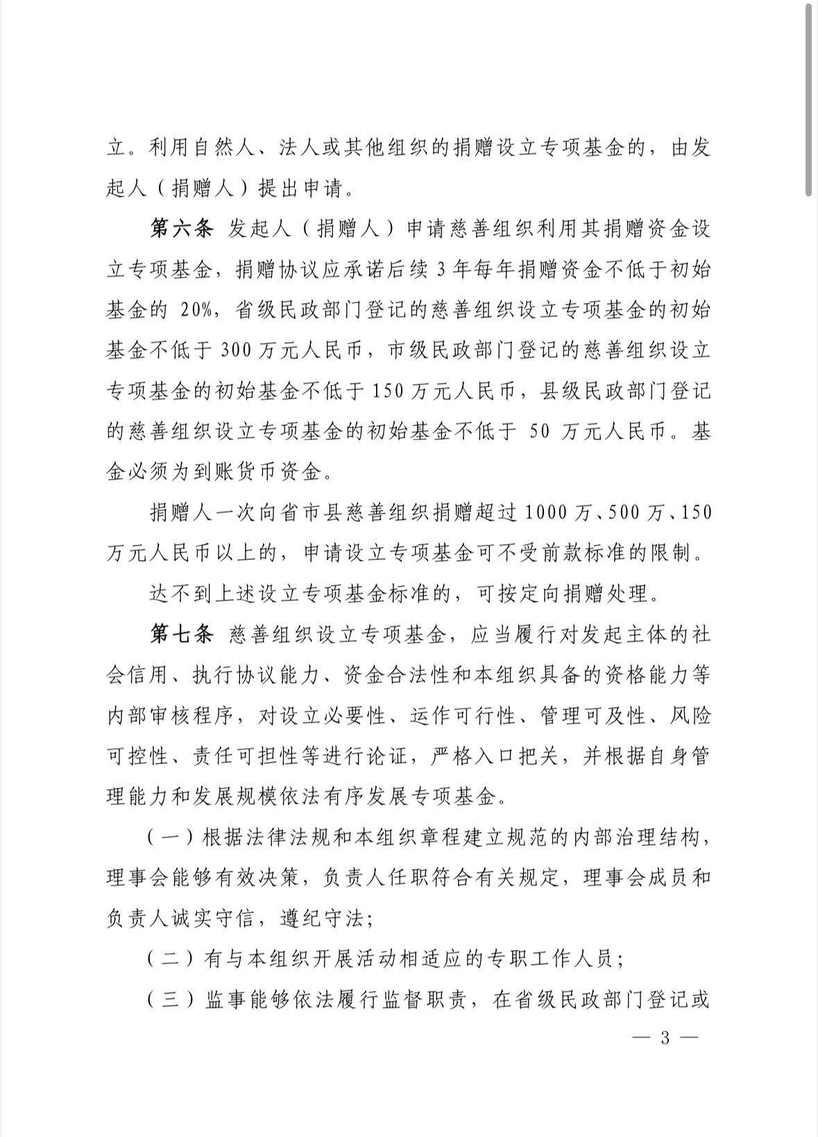
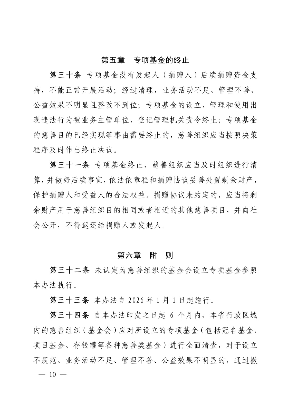
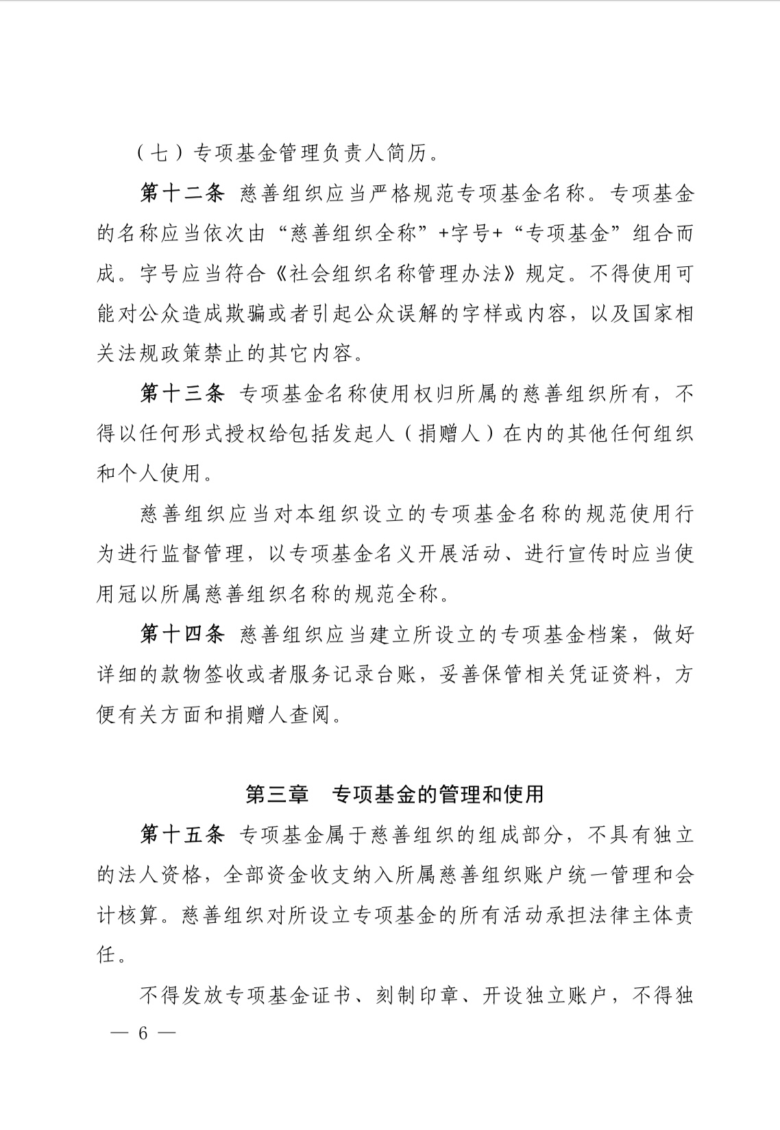
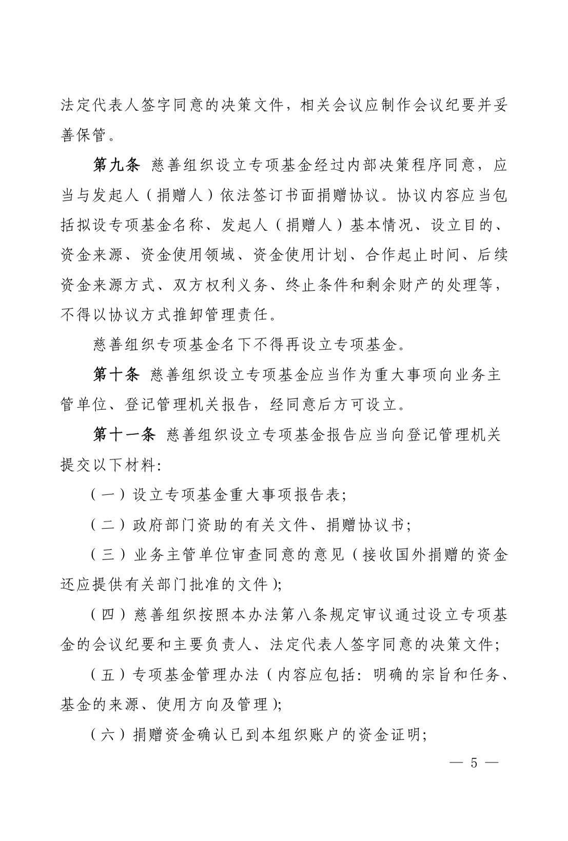
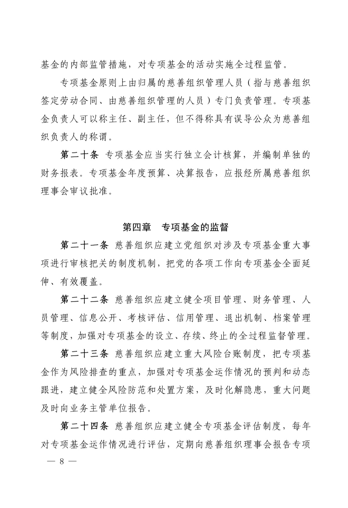
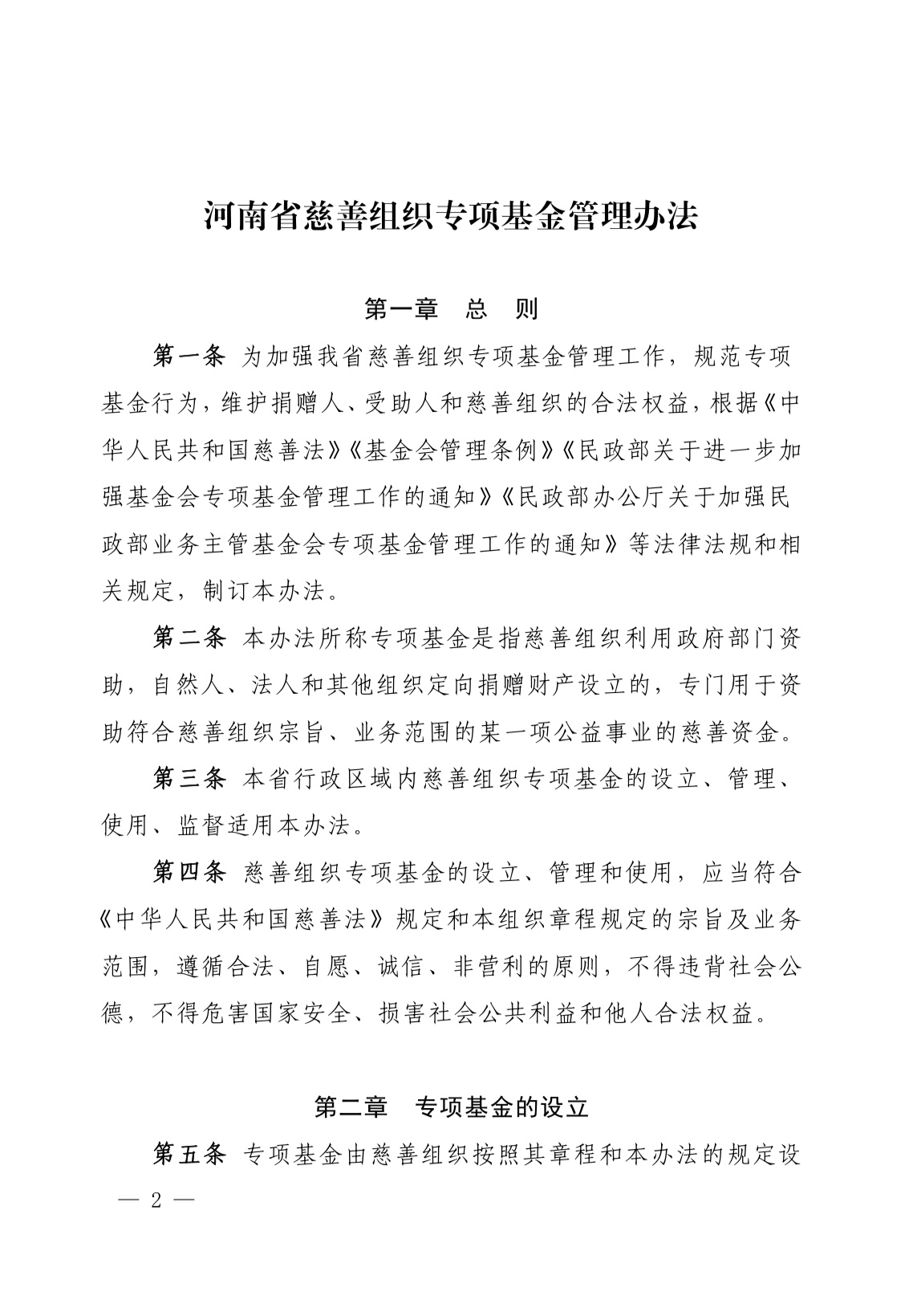
河南省民政厅关于印发《河南省慈善组织专项基金管理办法》的通知

2025-12-06 00:00

来源:本站

微信图片_20260130170441_1387_202.jpg

微信图片_20260130170442_1388_202.jpg

微信图片_20260130170443_1389_202.jpg

微信图片_20260130170444_1390_202.jpg

5.jpg

6.jpg

7.jpg

8.jpg

9.jpg

10.jpg

11.jpg

12.jpg

人民币捐款账户

开户单位:洛阳市慈善联合总会       账号:255991224313       开户行:中国银行洛阳洛南新区支行 

邮局汇款

收款单位:洛阳市慈善联合总会       地    址:洛阳市洛龙区金城寨街26号市残疾人总会服务中心四楼       邮    编:471000

现场捐赠

地    址:洛阳市洛龙区金城寨街26号市残疾人综合服务中心四楼        公交线路:37路、57路、k99路、70路、49路、29路到金城寨街开元大道口北   

联系电话:0379-63362910

技术支持:北京厚普聚益科技有限公司