微信扫一扫,关注我们
2025-10-24 00:00
来源:本站
按照《中华人民共和国慈善法》和民政部《慈善组织信息公开办法》规定,现将2025年9月洛阳市慈善联合总会(以下简称“市总会”)募捐救助信息公布如下:
一、重大慈善活动募集资金的使用情况
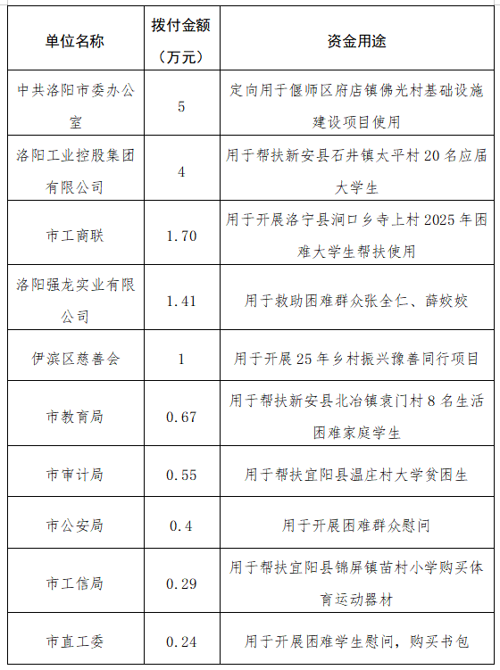
2025年9月,市总会共接到我市相关单位申请使用2023年至2024年网络募捐资金15.26万元,用于洛阳慈善助乡村振兴项目的实施和慈善救助帮扶活动。本次申请使用资金已于9月19日全部拨付,相关单位具体情况见下表:

截止9月30日,本年度市总会拨付用于洛阳慈善助乡村振兴项目和慈善救助帮扶活动资金累计1276.44万元,其中县区慈善会资金1154.09万元,市直等单位资金122.35万元。
二、“幸福家园”村社互助工程百村示范行动项目进展情况
2025年9月,公益宝平台无新增参与“幸福家园”百村示范行动资金筹集及村社项目资金使用。
截止9月30日,本年度公益宝平台累计参与“幸福家园”百村示范行动村社9个、村社项目9个,筹集资金110.12万元。
![]()
三、日常接收和发放捐赠资金、物资情况
(一)接收捐赠资金及使用情况
2025年9月8日,接收汝阳杜康酿酒有限公司捐款1249.6万元,定向用于腾达实业(洛阳)有限公司建设酒祖大道、景观大道路灯安装工程;
2025年9月8日,接收洛阳中超新材料股份有限公司捐赠善款10万元,用于新安县汉关街道敬老院提升改造项目;
2025年9月8日,接收爱心人士许乃国捐赠善款1万元,用于新安县扶弱济困项目;
2025年9月9日,接收洛阳我家幻旅游开发有限公司捐赠善款0.5万元,用于新安县汉关街道牌楼社区涉及30户居民吃水项目;
2025年9月9日,接收洛阳隆鑫岩土工程有限公司捐赠善款1万元,用于新安县扶弱济困项目;
2025年9月10日,接收洛阳市丰李建筑工程有限公司捐赠善款0.5万元,用于救助贫困学生;
2025年9月10日,接收洛阳中原康城集团新安建设开发有限公司捐赠善款2万元,用于中岳村乡村振兴项目;
2025年9月10日,接收新安县国宸置业有限公司捐赠善款1万元,定向用于西白村乡村振兴项目;
2025年9月10日,接收中交二公局第四工程有限公司捐赠善款15万元,定向用于瀍河区扶弱济困项目;
2025年9月10日,接收洛阳市亚威金尊置业有限公司捐赠善款2万元,定向用于新安县城关镇王庄小学家校建设改造提升项目;
2025年9月10日,接收新安县地久置业有限公司捐赠善款0.5万元,定向用于蓝鹰救援队防溺水公益救援项目;
2025年9月11日,接收洛阳九亿重工集团有限公司捐赠善款11.3万元,定向用于助学项目;
2025年9月11日,接收洛阳龙新实业集团有限公司捐赠善款5万元,定向用于石井镇杨家庄村养老服务站建设项目;
2025年9月28日,接收河南万基铝业股份有限公司捐赠善款100万元,定向用于新安县扶弱济困项目;
2025年9月28日,接收洛阳美迪雅瓷业有限公司捐赠善款1万元,定向用于新安县汉关街道敬老院提升改造项目捐款。
截止9月30日,本年度市总会日常接收线下捐款共计1914.6626万元,均已按照协议约定及时拨付。
(二)接收捐赠物资及发放情况
2025年9月接收洛阳新佳美电子设备有限公司捐赠5台开水器,总价值2.75万元,定向用于洛阳市涧西区实验初级中学(捐赠2台)、洛阳市下沟小学、洛阳市人防雷神应急赈灾救援队、洛阳市铁军赈灾救援队。
截止9月30日,市总会累计接收企业捐赠物资价值12.824万元,均已按捐赠协议约定发放给救助对象。
四、慈善项目签订情况
(一)新签订慈善项目
2025年9月1日,市总会与河南省安装集团签订洛阳市慈善联合总会·河南省安装集团慈善公益项目;
2025年9月28日,市总会与洛阳市文化广电和旅游局签订文旅润心慈善帮扶项目。
(二)已签订的慈善合作项目共接收捐款68.825127万元。以下为项目注入资金情况:
1.洛阳慈善职业技术学校慈善教育项目接收瑞安市新都大酒店有限公司捐赠3.85万元;
2.爱警助警慈善救助项目接收爱心单位捐赠28.55万元;
3.河南科技大学第一附院生殖研究院项目,接收爱心企业及爱心人士共捐赠31.41177万元;
4.河南省安装集团慈善公益项目,接收河南省安装集团捐赠5万元;
5.“河洛慈善光明行”白内障项目,接收爱心人士捐款28.6元;
6.“河洛慈善·筑梦未来”大学生救助项目,接收爱心人士捐款102.07元;
7.孟都爱心公益慈善项目,接收爱心人士捐款2.9元。
截止9月30日,本年度与市总会签订的慈善项目累计接收捐款1006.551998万元。
(三)已签订的慈善合作项目共支出27.191982万元。以下为项目支出情况:
1.与洛阳市瀍河回族区慈善协会签订的残疾救助项目支出9.618006万元,用于遭遇突发事件(如火灾、交通事故、房屋倒塌等)、意外伤害、重大疾病或者其他特殊原因导致基本生活陷入困境,靠自身无力解决,其他社会救助制度暂时无法覆盖或者救助之后基本生活暂时仍有严重困难的残疾人救助;
2.与洛阳市瀍河回族区慈善协会签订的“阳光肾好”肾病救助项目支出0.36763万元,用于瀍河辖区内救助因患有肾病,在医保报销、保险补偿、政府救助以及其他社会救助之外,仍承担不起个人自付医疗费用的个人及其家庭;
3.与洛阳市瀍河回族区慈善协会签订的“幸福‘益’起来”幸福家园项目支出0.198171万元,资助瀍河辖区内“幸福家园”村社互助工程项目;
4.与洛阳市瀍河回族区慈善协会签订的困难群众救急难项目支出0.917227万元,用于对遭遇突发事件、意外伤害、重大疾病或其他特殊原因导致基本生活陷入困境,社会救助制度暂时无法覆盖或救助之后基本生活暂时仍有严重困难的家庭或个人给予紧急救助;
5.与洛阳市瀍河回族区慈善协会签订的“益起欢孝”养老服务公益项目支出0.738725万元,用于瀍河辖区内救助因遭遇重大疾病、自然灾害、事故灾难和公共卫生等原因遭遇困境的困难老年人;
6.与洛阳市瀍河回族区慈善协会签订的“爱佑同行”儿童大病救助项目支出1.065644万元,用于瀍河辖区内救助因患有重大疾病,在医保报销、保险补偿、政府救助以及其他社会救助之外,仍承担不起个人自付医疗费用的18岁以下儿童及其家庭;
7.与洛阳市残疾儿童服务协会签订的洛阳市儿童医疗慈善救助项目支出2.580319万元,用于救助患病残疾儿童翟辰皓;
8.与洛阳市助学济困联合会签订的助学济困项目支出8.38626万元,用于洛阳市东方第二初级中学和洛阳市东升第三初级中学购买教学楼教室空调;
9.与洛阳市中级人民法院签订的洛法为民项目支出3万元,用于支付王梓司法救助金;
10.孟都爱心公益慈善项目支出0.32万元,用于开展教师节插花公益项目,为40位老师送上节日祝福。
五、日常(应急)慈善救助情况
(一)2025年9月,市总会援助药品项目接收中华慈善总会援助药品“格列卫、达希纳”共274盒(价值202.2万元),按规定发放药品168盒(价值130万元),惠及患者104人次。
截止9月30日,市总会药品援助项目累计接收中华慈善总会援助药品“格列卫、达希纳”共1618盒(价值1248.2万元),发放援助药品共1528盒(价值1182万元),惠及患者983人次。
(二)2025年9月,市总会救助困难群众609人,发放救助金额108.32万元。其中:洛阳市瀍河回族区五三七医院大病救助46人,发放救助金6.9万元;伊川博大精神病医院大病救助134人,发放救助金15.39万元;洛阳博爱眼科医院慈善助医光明行救助白内障及眼疾患者120人,发放救助金6万元;“河洛慈善光明行”白内障困难群众救助3人,发放救助金0.50万元;洛阳维首医院大病救助2人,发放救助金0.28万元;“河洛慈善·筑梦未来”项目救助困难大学生293人,发放救助金73.25万元;省慈善联合总会“助力乡村振兴 点亮学子希望”慈善助学项目救助9人,发放救助金4.5万元;省慈善联合总会“点亮生命计划”大病救助项目救助1人,发放救助金1万元;市总会救急难项目救助困难退伍老兵1人,发放救助金0.5万元。
截止9月30日,累计救助困难群众2867人,发放救助金589.64万元。
六、开展志愿者服务活动情况
2025年9月,洛阳市慈善联合总会联合洛阳市洛龙区与爱同行社会工作服务中心、洛阳市金太阳社工服务中心慈善志愿服务组织、洛阳市普爱社工服务中心开展助老助困、心理辅导、助学助教等志愿者服务活动7场,参与志愿者202人次,帮扶群众140人,发放捐赠物资价值0.2万元。
截止9月30日,累计组织志愿者服务活动179场,参与志愿者2663人,帮扶群众和学生6949人,发放捐赠物资价值75.578万元。